MettleCI - Software
MettleCI Platform Components
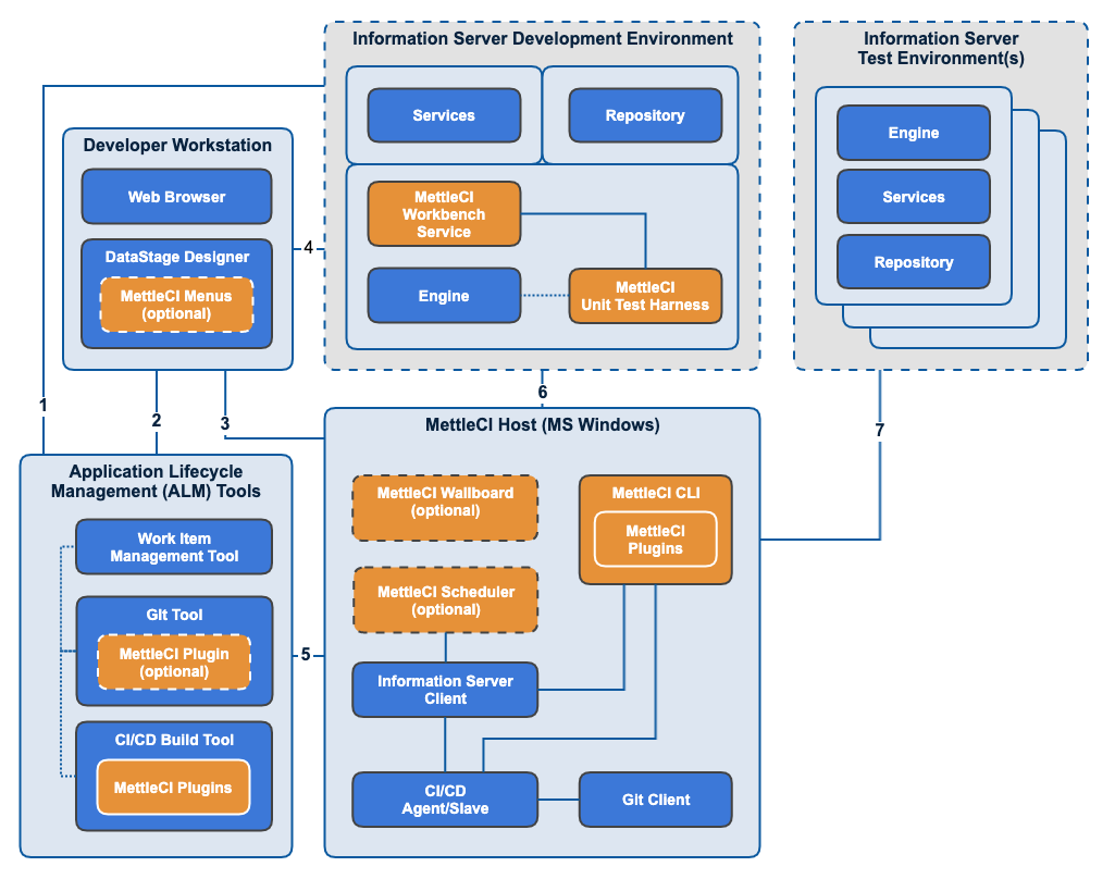
The following high-level MettleCI architecture shows the key software components to be installed, and their communications between hosts.
Software
Customer Software Requirements
The following must be installed or provided on each of the MettleCI Platform infrastructure components listed below.
MettleCI Agent Host
Customer to install
Current version of Firefox, Chrome or Edge browsers
Notepad++
WinSCP
PuTTY
Customer to provide installation media
DataStage development Engine Tier
Customer to install
Optional IIS Components
Optionally, the MettleCI Host makes use of the following optional Information Server components:
Optional: IBM Information Server Operations Console installed, configured, and available. MettleCI uses the Operations Console API for authentication, but can be configured to utilise other authentication services if this is not available. Users are required to manually configure their email address in the MettleCI Workbench as part of a one-step registration process during their first login. This enables MettleCI to identify their subsequent activity in the Git repository.
Information Server Licenses
If you license Information Server under a model that requires per-seat licenses please ensure that the following Information Server seat licenses are reserved for the Rapid DataStage Upgrade MettleCI platform:
Sufficient to cover any MettleCI Consultants involved in the installation of MettleCI.
2 x MettleCI Server Service Accounts ('mciworkb' and 'mciagent')
%20Copy.png?inst-v=5d169f01-d79f-468d-906c-14191d77dddf)