Skip to main content
Skip table of contents

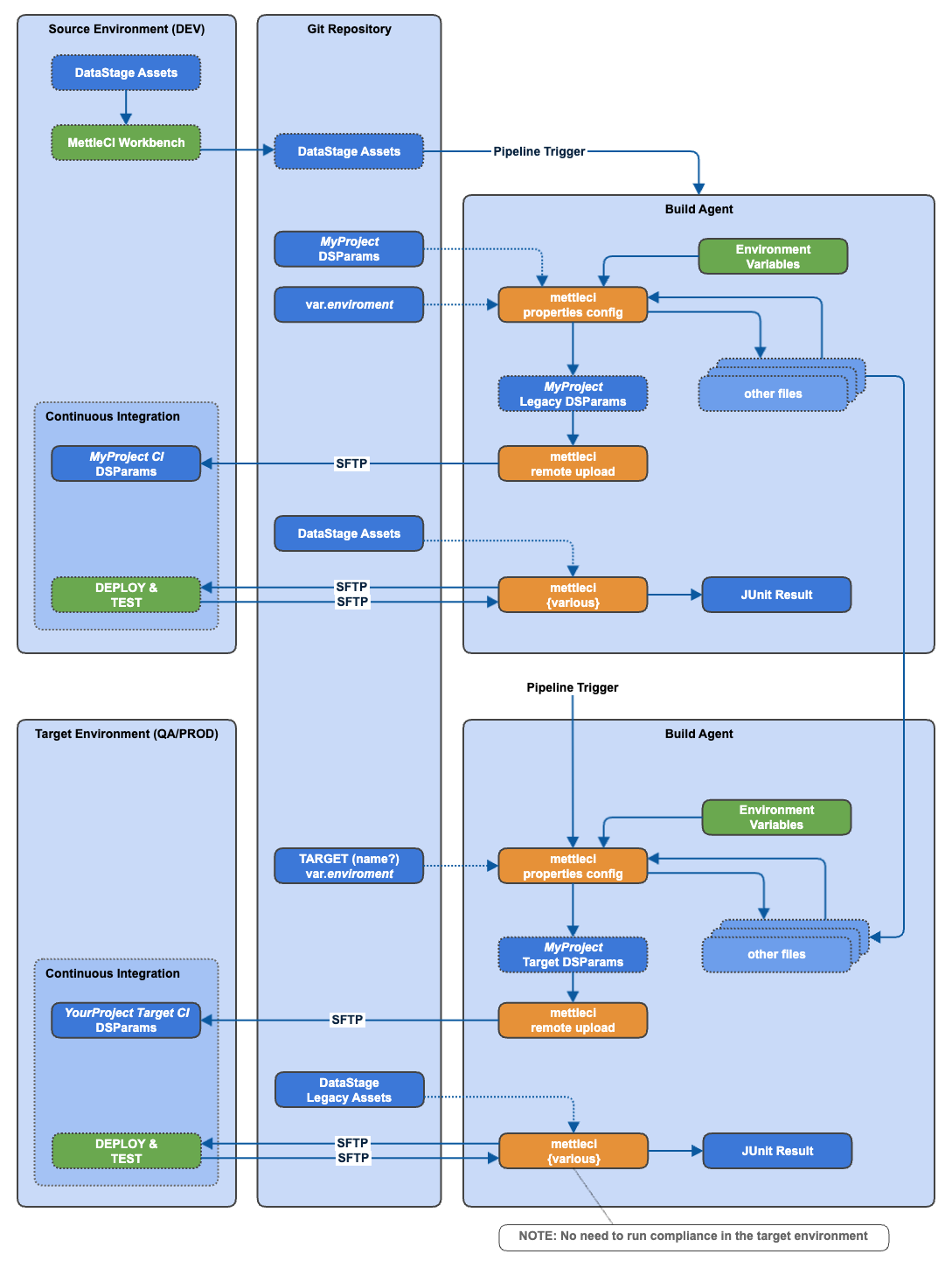
How the DSParams file is managed in a DevOps pipeline

See the documentation for relevant MettleCI commands in the DSParams Namespace.

JavaScript errors detected

Please note, these errors can depend on your browser setup.

If this problem persists, please contact our support.