Skip to main content
Skip table of contents

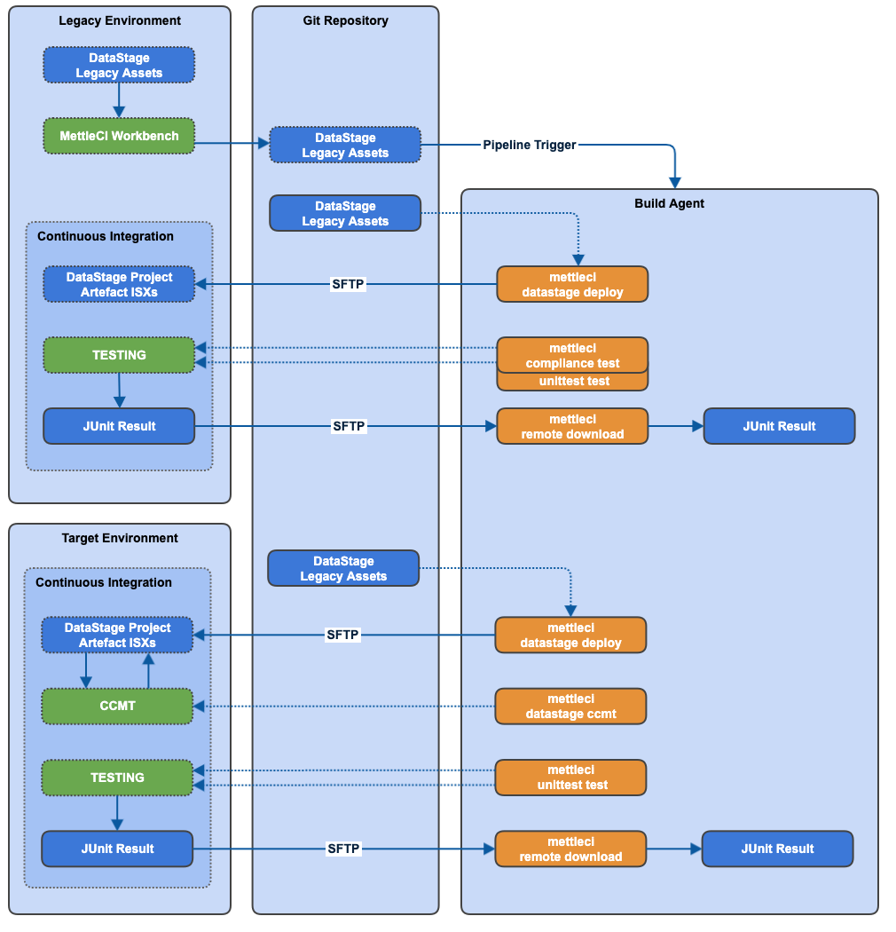
How JUnit test results are managed in a build pipeline

The diagram below summarises how JUnit XML files are used to communicate test results to your build orchestration system.

JavaScript errors detected

Please note, these errors can depend on your browser setup.

If this problem persists, please contact our support.