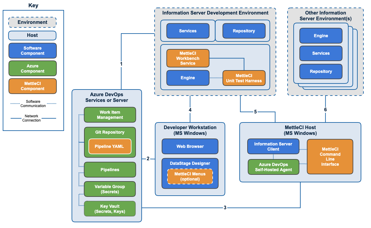
Azure DevOps Deployment Topology
In-scope Hosts/Servers
Developer's Workstation: Where the Windows DataStage Designer client is typically run
Azure DevOps: An instance of Microsoft Azure DevOps, running either on-premises (known as "Azure Server") or as a service on Microsoft Azure ("Azure Services")
Information Server Development Environment: Your development instance of Information Server, which may be deployed in any topology, and on any number of hosts.
Information Server Test Environment(s): Downstream Information Server environments sitting between Development and Production.
MettleCI Host: A MettleCI-dedicated Windows-based DataStage Client tier used by your Azure Agent, in conjunction with the MettleCI Command Line Interface, to automate build and deployment activities.
Connections
Connection | Description | Notes |
|---|---|---|
1 | The MettleCI Workbench application running on your DataStage Engine tier needs to...
| See: |
2 | The Developer Workstation provides data engineers with access to the Azure user interface via a supported web browser. | This is a standard browser interface, and requires no MettleCI-specific configuration.See the following links: |
3 | Your Azure Pipelines perform their duties via an agent installed on the MettleCI-dedicated DataStage Client. | See |
4 | The Developer Workstation provides a DataStage client tier with access to the development environment's DataStage Engine and Services tiers. | The Developer Workstation and MettleCI Host (used to execute Azure Pipelines) both require identically-configure access to each DataStage platform with which it will communicate. See: Note that if your plan to deploy to Production requires a MettleCI Host in a separate network zone you might be interested in adopting a multi-agent topology. |
5 | The MettleCI Host requires regular access to the development environment's DataStage Engine and Services tiers, identical to that of Developer Workstations. | |
6 | The MettleCI Host requires regular access to the downstream test environments' DataStage Engine and Services tiers, to affect automated deployment. |
.png?inst-v=5d169f01-d79f-468d-906c-14191d77dddf)